一、报考条件
符合伟德victor19462025年博士研究生招生简章中规定的基本报考条件。
1.中华人民共和国公民。
2.拥护中国共产党的领导,品德良好,遵纪守法。
3.身体健康状况符合国家规定的体检要求。
4.两名所报考学科专业领域内的教授(或相当专业技术职称的专家)书面推荐。
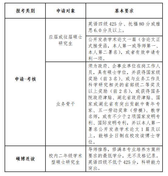
5.学历、学位要求:

我校不招收同等学力考生,持境外学历或学位报考的考生还应提供教育部留学服务中心出具的学历或学位认证报告。
6.学术能力要求:

二、组织管理
1.2025年博士研究生考试方式为:公开招考(申请-考核制)、硕博连读、直接攻博3类。
2.学院成立以院长、党委书记担任组长,分管研究生工作的副院长和副书记任副组长,以及3名以上本学科及相近学科的博士生导师任成员的招生工作领导小组,负责“申请-审核、硕博连读”两类博士的招录工作。
三、审查流程
1.网上报名缴费:2025年1月10日-2025年3月31日(逾期不再补报):
1)考生按我校博士研究生招生简章中规定的时间履行正常的报名手续(报名、缴费、网上确认等)。
2)根据实际情况,网报时在考试方式栏目中选择“申请-考核”或“硕博连读”。
2.提交申请材料电子版(报名截止后一周内):
1)《博士学位研究生网上报名信息简表》(网报系统内下载,盖章扫描件)
2)《伟德victor1946研究生硕博连读申请表》(网报系统内下载,盖章扫描件,仅硕博连读考生);
3)身份证、学位及学历证书(应届硕士生提交学信网学籍在线验证报告,本校在读硕士生可提交校园卡或学生证;持境外学位、学历的考生,须出具教育部留学服务中心的认证书)的扫描件;
4)本科和硕士阶段学习成绩单(授课单位或人事档案管理部门盖章)的扫描件;
5)两位所申请学科专业领域内的教授(拟报导师除外)签字、教授所在单位盖章的专家推荐书(网报系统内下载)扫描件;
6)拟攻读博士学位期间本人的研究计划(详见附件1)、硕士期间工作总结报告(详见附件2)
7)学习和工作经历、经验、能力、特别成就、公开发表的学术论文、所获专利及其他原创性研究成果的陈述和证明。其中公开发表的学术论文需提供论文首页、中科院出具的检索报告,报告需明确分区及影响因子、专利需附发明专利证书或专利受理通知书,其他较高级别学术成果的封面、目录、成果首尾页等证明材料;
8)各类英语等级证书扫描件。
以上所有材料放置于同一压缩包内,以考生姓名、电话命名,发送到邮箱en@hubu.edu.cn,邮件标题为“伟德victor1946新能源与电气工程学院2025年申请审核/硕博连读博士申请材料-申请类别-姓名-电话”,例:伟德victor1946bv伟德国际19462025年硕博连读博士申请材料-2+3硕博连读-张三-134****6789。该邮箱仅供接收申请材料,不作咨询或其他用途。
3.邮寄申请材料纸质版
1)纸质版材料明细:
①《博士学位研究生网上报名信息简表》(报名系统导出打印)盖章原件;
②《伟德victor1946研究生硕博连读申请表》盖章原件(仅硕博连读考生);
③身份证、最后学位及学历证书(应届硕士生提交学信网学籍在线验证报告,本校在读硕士生可提交校园卡或学生证;持境外学位、学历的考生,须出具教育部留学服务中心的认证书)复印件;
④成绩单盖章原件;
⑤两位所申请学科专业领域内的教授(拟报导师除外)签字、教授所在单位盖章的专家推荐书(网报系统内下载)原件;
⑥拟攻读博士学位期间本人的研究计划原件、硕士期间工作总结报告原件。
⑦学习和工作经历、经验、能力、特别成就、公开发表的学术论文、所获专利及其他原创性研究成果的陈述和证明复印件;
⑧各类英语等级证书复印件;
2)所有材料用A4纸打印,其中原件单独放置,复印件按上文所示顺序装订成册。
3)所有纸质材料须通过邮政EMS于4月11日前寄达,备注栏注明“博士报名+报名号”,或由考生本人送达。地址:湖北省武汉市武昌区友谊大道368号伟德victor1946双创大楼B座10层1011室,收件人:王雪芬,电话:18271821871,邮编:430062。
4)逾期未提交纸质材料的,视为放弃申请。
4.材料审核:
材料审核通过名单将在学院官网公示,公示期为3天,考生应自行留意官网发布消息。
5.初试考核:
学院审议考生的申请材料,对考生的英语、专业素养和学术综合能力进行综合评价,确定复试考核人员名单。
6.复试考核:
1)通过初试考核的考生须参加学院组织的复试考核,考核形式为综合面试。
2)面试时间不少于20分钟。考生应制作ppt,介绍自己的思想政治水平、英语能力、基本学术情况、已有学术成就、读博期间计划等,并回答面试专家提问。面试主要考察考生的英语能力、科研能力和综合素质,由面试专家对考生进行评分。
四、录取
1.总评成绩在学院官网公示,公示时间为3天。根据总评成绩从高至低录取,至取满学校所下达招生计划为止。
2.学院将拟录取名单上报学校研究生招生工作领导小组审批,由研究生院公示拟录取名单并统一进行录取工作。
3.后续办理博士录取手续等事项另行通知。
附件1-攻读博士学位的研究计划撰写提纲模板-2025版.doc
附件2-硕士期间工作总结报告撰写提纲模板-2025版.doc
bv伟德国际1946
2025年3月20日